何小亚:数学核心素养指标之反思
摘要:对六条数学核心素养的内容进行反思,给出反思结论,提出三个反思问题和四个反思方向,最后给出修订的数学核心素养框架。
关键词:数学核心素养;反思;数学化;数学推理;数学思想
高中课程标准修订组,按照内涵、价值和表现的框架,给出的高中数学核心素养是:数学抽象、逻辑推理、数学建模、运算能力、直观想象、数据分析。[1](以下简称“六核”)。下面,首先对“六核”的具体内容(斜体文字部分)逐条进行分析反思,然后提出三个反思问题,最后给出四个反思方向和数学核心素养框架。
对“六核”的逐条反思
1.1 数学抽象
数学抽象是指舍去事物的一切物理属性,得到数学研究对象的思维过程。主要包括:从数量与数量关系、图形与图形关系中抽象出数学概念及概念之间的关系,从事物的具体背景中抽象出一般规律和结构,并且用数学符号或者数学术语予以表征。
数学抽象是数学的基本思想,是形成理性思维的重要基础,反映了数学的本质特征,贯穿在数学的产生、发展、应用的过程中。数学抽象使得数学成为高度概括、表达准确、结论一般、有序多级的系统。……
反思1:只舍去“物理属性”,不舍去“社会属性”“形式属性”?应该是“具体属性”.
反思2:“表征”应改为“表示”,如此更通俗易懂,也更准确。表征(representation)是教育心理学的术语,是认知者在脑中重新表示反映——再表示的意思。
反思3:数量与数量关系、图形与图形关系已经属于纯数学世界的内容,由两者抽象出数学概念及关系就是Freudenthal所说的垂直数学化,即数学世界内部由低级向高级的发展。“从事物的具体背景中抽象出一般规律和结构”指的是从真实世界得出数学原理结构,是由真实世界到数学世界的水平数学化之一,但却少了另一种更基础的水平数学化:由真实世界抽象出数量、图形、概念等数学模式。例如:实际问题→茎叶图;力→向量;力的分解合成→向量的分解合成。
反思4:抽象是数学的特点之一,但不是数学所特有的。逻辑学、哲学、文学、艺术中的“抽象”俯拾皆是。浙江大学120周年校庆通告你读懂了多少?“庠序”“缉熙”“黾勉”不抽象吗?毕加索的画不抽象吗?
概括性才是数学更本质的特点。抽象是过程手段,是概括的基础,而概括才是最终的目的.理解数学概念、原理的本质不是理解抽象性,而是理解数学概念、原理的概括性或者说“通杀性”!
反思5:“数学抽象”是一种提炼抽取数学对象的手段,把它作为一种数学思想恰当吗?请问国际上有哪一本专著、论文把数学抽象作为数学思想之一?从定义所阐述的内容看,“数学抽象”实际上就是数学家、数学教育家Freudenthal早已提出的“数学化”的部分内容。
数学化(mathematization)是整理现实性的过程,它包括数学家的全部组织活动,比如公理化(axiomatization)、形式化(formalization)、图式化(schematization)、建模(modeling),以及数学内部由低级向高级的推动过程[2]p42-50.这里的“现实性(reality)”是指真实世界(real-world)和数学世界(math-word)的总和,不能望文生义地理解为真实世界、现实世界.
公理化(axiomatization)是指从少数不加定义的原始概念和不加证明的公理出发,运用逻辑推理规则把一门学科建立成为演绎系统的过程.
形式化(formalization)是指“用日益有效的符号对语言的整理、修正和转化的过程.” 而关于图式化,Freudenthal在介绍完公理化、形式化后,是这样形容的:“人们早已习惯于把经历和行为示范性地推广,从中抽象出定律和规则.形成与现实的体系相吻合的图式.最后一步就是图式化,它和公理化、形式化相对应,尤其是当考虑的是内容而不是抽象的形式或语言的时候.” [2] P43.因此,可以认为,图式化就是形式内容的内化过程,其结果是一种心理意义,即心理结构.
建模(modeling)是数学化的一个方面,在Freudenthal的术语观中,模型是不可缺少的一种中介,建模就是用模型把复杂的现实或理论来理想化或简单化,从而更易于进行形式的数学处理[3] P47.
数学化被分成两种:一是水平数学化(horizontal mathematization),即从生活世界中抽象概括出数学概念、数学原理等数学模式的过程,是从“生活世界”到“数学世界”的转化过程.二是垂直数学化(vertical mathematization):即从现有的数学世界中抽象概括出更高级的数学模式的过程,是从低层数学到高层数学的过程.
国内外同行早已认同了Freudenthal的观点:学数学就是学习数学化,教数学就是教数学化。数学化的学习就是学习数学化的过程,即学习如何进行公理化、形式化、图式化、模型化,以及学习在数学内部由低级向高级的发展过程.
结论:基于尊重知识产权以及与国际接轨的要求,“数学化”应作为数学核心素养之一,而不是“数学抽象”。
1.2 逻辑推理
逻辑推理是指从一些事实和命题出发,依据逻辑规则推出一个命题的思维过程。主要包括两类:一类是从特殊到一般的推理,推理形式主要有归纳、类比;一类是从一般到特殊的推理,推理形式主要有演绎。 ……
反思1: 逻辑推理是演绎推理的另一种说法,怎么能把从特殊到一般的合情推理当成演绎推理呢?归纳有两种,一是完全归纳,属于演绎推理;二是不完全归纳,属于合情推理。为什么把数学创造中最重要的直觉、想象这两大合情推理的形式丢掉了,逻辑依据是什么?
反思2:为什么不和九年义务教育阶段数学课程标准对“推理”的划分标准统一?为什么要另立标准?George Polya已经为我们清清楚楚界定区分了演绎推理(deductive reasoning)、合情推理(plausible reasoning),为什么不与国际接轨,反而错误地界定逻辑推理?
逻辑推理不是数学所特有的。不用说逻辑学和哲学,就说文学,中文系的学生谁不知道形式逻辑的基本规律,数学系有几个学生知道呢?在旧课程之下,中国学生为什么创造性不行,根本原因是我们的课程、教学重视演绎推理忽视合情推理。“数学创新能力的培养靠的不是逻辑推理,而是合情推理,逻辑推理则只是真理在手后的论证.”[3]
结论:数学推理才是数学的核心素养之一。
何小亚(2015):数学推理是指,由一个或几个已知判断得出一个新的数学判断的思维形式。它包括:①演绎推理;②合情推理:从已有的事实出发,凭借经验和直觉,通过不完全归纳、类比和想象等方式来推断某些结果的推理。[4]
1.3 数学建模
数学建模是对现实问题进行数学抽象,用数学语言表达问题、用数学知识与方法构建模型解决问题的过程。主要包括:在实际情境中从数学的视角发现问题、提出问题,分析问题、构建模型,求解结论,验证结果并改进模型,最终解决实际问题。……
反思1:什么是数学模型?这是我国数学课程大纲中一个长期没有明确的概念,为什么至今不予以明确?
反思2:从“数学抽象”与”数学建模”的定义看出,这两个核心素养的内容明显重复了,不满足分类的子项必须互斥的逻辑要求。
结论1:数学模型就是用数学语言符号来描述客观事物的特征及其内在联系的一种结构模式。数学建模(Mathematical Modelling):就是运用形式化和理想化的手段从实际问题中抽象概括出一个数学模型,求出模型的解,检验模型的合理性,从而使这一实际问题得以解决的过程。
结论2:数学建模是数学化的一种,应该归入“数学化”中,不要把数学建模当作高中数学区别于小学和初中数学的内容,数学建模这一数学化的手段,要从小学和初中抓起。
1.4 直观想象
直观想象是指借助几何直观和空间想象感知事物的形态与变化,利用图形理解和解决数学问题的过程。主要包括:借助空间认识事物的位置关系、形态变化与运动规律;利用图形描述、分析数学问题;建立形与数的联系;构建数学问题的直观模型,探索解决问题的思路。
直观想象是发现和提出数学问题、分析和解决数学问题的重要手段,是探索和形成论证思路、进行逻辑推理、构建抽象结构的思维基础。
在直观想象核心素养的形成过程中,学生能够进一步发展几何直观和空间想象能力,增强运用图形和空间想象思考问题的意识,提升数形结合的能力,感悟事物的本质,培养创新思维。
反思1:高中对空间观念的要求比初中的要求更高,为什么反而不提空间观念了?为什么不与2011年修订的义务教育数学课程标准接轨?
(空间观念主要是指:根据物体特征抽象出几何图形,根据几何图形想象出所描述的实际物体;想象出物体的方位和相互之间的位置关系;描述图形的运动和变化;依据语言的描述画出图形等。[5])
反思2:把“想象”去掉,这一指标的内容实际上就是“数形结合”,为什么不把问题解决中更普遍、更重要的“化归”(数形结合只是实现化归的一种手段)作为数学的核心素养?请问这是不是“捡了芝麻丢了西瓜”??
结论:仅仅把数学思想的内容之一“数形结合”作为核心素养是不够的。
1.5 数学运算
数学运算是指在明晰运算对象的基础上,依据运算法则解决数学问题的过程。主要包括:理解运算对象,掌握运算法则,探究运算方向,选择运算方法,设计运算程序,求得运算结果等。
数学运算是数学活动的基本形式,也是演绎推理的一种形式,是得到数学结果的重要手段。数学运算是计算机解决问题的基础。
在数学运算核心素养的形成过程中,学生能够进一步发展数学运算能力;能有效借助运算方法解决实际问题;能够通过运算促进数学思维发展,养成程序化思考问题的习惯;形成一丝不苟、严谨求实的科学精神。
反思1:从定义和三种水平划分的内容看,数学运算的内容变成了提出问题和解决问题,数学运算显然不是提出问题和解决数学问题,它只是解决问题的一种手段、工具。问题可分成3类:实际问题、纯数学问题、应用题。数学运算问题属于纯数学问题中的一种。
反思2:把数学运算作为演绎推理的形式之一的必要性和科学性何在?为什么如此随意地将数学运算当成了演绎推理的重要形式?按照这种逻辑,为什么不可以把运算当成是数学建模、数据分析的重要形式,没有运算,数学建模、数据分析能进行吗?
结论:数学运算当然是高中数学核心素养之一,其内容解释可以和义务教育课程标准不同,但定义不要乱来,要前后衔接统一,没必要标新立异。
1.6 数据分析
数据分析是指针对研究对象获得相关数据,运用统计方法对数据中的有用信息进行分析和推断,形成知识的过程。主要包括:收集数据,整理数据,提取信息,构建模型对信息进行分析、推断,获得结论。
数据分析是大数据时代数学应用的主要方法,已经深入到现代社会生活和科学研究的各个方面。
在数据分析核心素养的形成过程中,学生能够提升数据处理的能力,增强基于数据表达现实问题的意识,养成通过数据思考问题的习惯,积累依托数据探索事物本质、关联和规律的活动经验。
反思1:“数据分析是……,形成知识的过程。”“结论”与“知识”是不同的,怎么把“结论”与“知识”混为一谈?应该把“知识”改为“结论”。
反思2:“数据分析”内涵说的是形成知识的过程,而水平划分的内容则讲的是发现问题、提出问题,前后为什么不一致,如此随意下定义?
反思3:“数据分析”为什么不与初中的接轨,为什么此处不谈随机思想、概率的内容?为什么内涵描述与内容不相称?
结论:高中的“数据分析”应该与义务教育课程标准衔接,更要加强统计思想、随机思想的教育。
反思问题ABC
A. 国家的学生核心素养框架[7]已经明确:核心素养是知识、能力和态度等的综合表现 ,为什么不提数学情感态度价值观?为什么不选择“四基”中的第三基——“数学思想”作为数学的核心素养?
何小亚(2015)按照选择数学素养构成要素的五个标准(反映数学的学科特色;在数学较多领域中共有;可以培养;容易分学段阐述;可以测量),确定数学素养的构成要素为:
数学运算、数学推理、数学意识、数学思想方法和数学情感态度价值观.[4]
张奠宙(2015):数学核心素养包括“真、善、美”三个维度:
(1)理解理性数学文明的文化价值,体会数学真理的严谨性、精确性;
(2)具备用数学思想方法分析和解决实际问题的基本能力;
(3)能够欣赏数学智慧之美,喜欢数学,热爱数学。[6]
B.对于每一条核心素养,征求意见稿用数学情境、现实情境或数学情境、科学情境这三个要素来依次区分高中毕业水平、高考水平和拓展水平,其逻辑依据、合理性、科学性何在?
为什么更基础的高中毕业没有现实情境,而高考水平却有现实情境,短短的两个小时的数学高考能考察多少数学现实情境的内容?
难道在量一量,算一算一些圆形物体的周长和直径的现实情境中概括出圆周率不是一个初中生应该具备的素养吗?
难道在掷骰子的现实情境中提炼出古典概型不是一个高中生应该具备的数学素养吗??
C.“毕业水平”“高考水平”“拓展水平”的水平划分导向很不好,实际上强化了高考水平,是应试教育的公开化!这是教育部的国家意志?
世界上没有一个国家的课程标准以高考水平来划分的,高考是由考试机构,招生学校来制定的。这一导向与国家的素质教育方向以及“考教必须分离”的改革方向背道而驰!
反思的方向及数学核心素养框架
教育改革比经济改革更复杂,不能操之过急,应该循序渐进,看明白多少就说多少,不要把尚未研究清楚的东西和根本无法落实的内容写进课程标准里。课程标准修订更需要各方人士积极参与,希望各位读者奉献您的聪明才智,解决以下关于数学核心素养的反思性问题。
(1)目的性反思
为什么要确定数学核心素养?到底想要解决什么问题?它解决了“双基”“三能”“四能”“三基”“四基”都没有解决的什么问题?它体现了“中国学生发展核心素养”框架[6]的要求吗?是如何体现的?其教育、课程、教学、测评的价值是什么?
(2)方法性反思
用什么方法得出这六个指标?是否存在方法性的问题?如果没有方法性的问题,那为什么会出现前述那么多的问题?
(3)科学性反思
什么是数学素养?不界定数学素养就来说数学核心素养能说清楚吗?两者之间是什么关系?这个“六核”标准,满足了分类的要求吗?每个指标的界定科学合理吗?
(4)系统性反思
“六核”是高中生的数学核心素养,那么小学生的数学核心素养是什么?初中生的数学核心素养又是什么呢?它与义务教育课程标准的十个指标(数感、符号意识、空间观念、几何直观、数据分析能力、运算能力、推理能力、应用意识、创新意识、模型思想)是什么关系?教育部的国家意志是关注数学学科如何反映体现学生的9大核心素养,为什么不统一考虑小学、初中、高中学生的数学核心素养?为什么重蹈义务教育课程标准和高中课程标准研制各自为阵、内容脱节的覆辙?
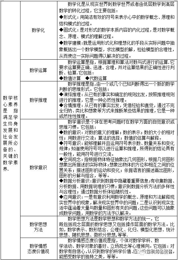
最后,通过对国内外数学素养的研究,根据上述反思的结论,作者现提出数学核心素养框架(表1)供大家反思批判。
表1 数学核心素养框架[4]
参考文献
[1]教育部课程标准修订组.普通高中各学科核心素养一览表[EB/OL].
http://learning.sohu.com/20160422/n445632409.shtml
[2]弗赖登塔尔. 数学教育再探—在中国的讲学[M].上海:上海教育出版社,1999.
[3]何小亚.回应“姜伯驹:新课标让数学课失去了什么”.广东教育,2006.6
[4] 何小亚.学生数学素养指标的理论分析[J].数学教育学报,2015,24(1):13-20
[5] 中华人民共和国教育部制定.义务教育数学课程标准(2011年版)[M].北京:北京师范大学出版社,2012:5-6
[6]洪燕君,周九诗,王尚志,鲍建生.普通高中数学课程标准(修订稿)的意见征询——访谈张奠宙先生[J].数学教育学报,2015,24(3):35-39
[7]中华人民共和国教育部.中国学生发展核心素养(征求意见稿)[EB/OL].
http://blog.sina.com.cn/s/blog_7f1799a20102xcp6.html
作者简介:何小亚,男,华南师范大学数学科学学院教授,教育部“国培计划”专家库首批20位数学专家,全国教育专业学位研究生教育指导委员会理科专家,全国数学教育研究会常务理事兼副秘书长,广东省中小学教师继续教育专家组成员,《数学教育学报》杂志编委,《中学数学研究》杂志副主编。主要从事数学教学和数学高考的研究。参与完成国家级、省级教育科研项目10项,在国内外刊物上发表学术论文70余篇,出版或参与出版著作20余部。
2008、2009、2015、2016年分别指导本科生林佳佳、黄泽君、张琳琳蔡晓纯夺得教育部第一、二、六、七届东芝杯师范生教学技能大赛数学组冠军。
2013、2016年分别指导本科生朱桂静、黄健获“第一、四届全国师范院校师范生教学技能竞赛”数学组冠军。
2010年被评为全国教育硕士优秀教师。
2010、2012、2015年分别指导研究生杨志龙、胡彩英、谭团花连获第二、三、四届全国教育硕士优秀论文。
2012年所主编的《中学数学教学设计》一书入选教育部“十二五”普通高等教育本科国家级规划教材。
参与教育部重大课题“我国基础教育和高等教育阶段学生核心素养总体框架研究”项目研究,承担教育部哲学社会科学研究重大课题攻关项目“我国高中阶段学生核心素养的模型及指标体系研究”(13JZDW009),为新的国家课程标准的制定做顶层设计。





关闭返回